首页
新利18手机官网
考试院
院领导
处室及代管单位
院徽
新利体育在线登陆官网网址
高考、艺体
成人高考
自学考试
新利Lucky
新利官网地址
新利官网app
新利官网地址
新利官网app
18luck新利苹果
自考成绩证书办理流程
办理录取证明须知
luck官网下载安卓
信息公开
阳光公示
财务信息
联系我们
通讯地址
院长信箱
信访咨询电话
处室及代管单位联系电话
监督举报电话
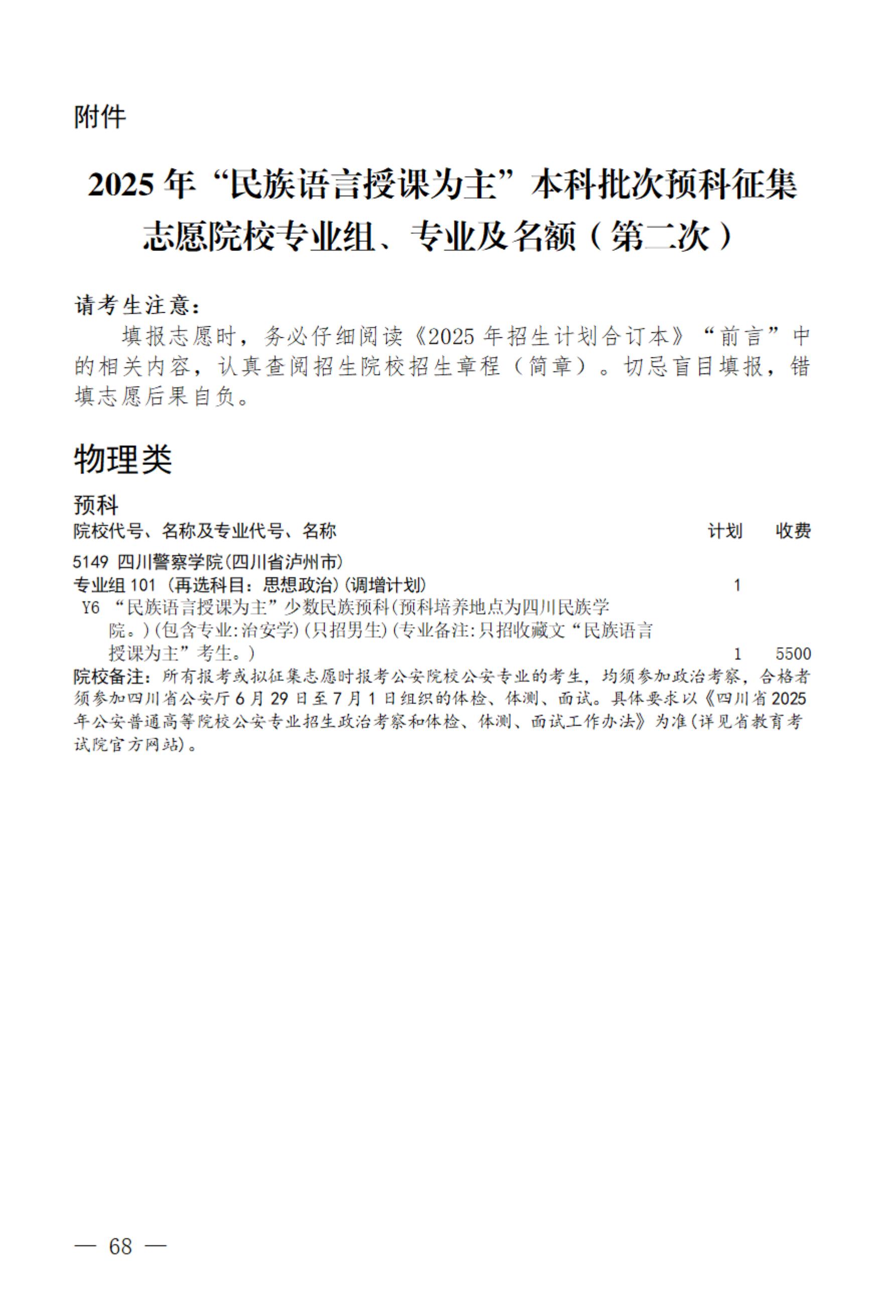
关于本科批次B段、原“少数民族语言授课为主”预科第二次征集志愿的通知
日期:2025/8/2 1:12:12 | 来源:快乐彩18新利
分享到:
更多
热门信息
四川省2025年普通高校专升本招生专业及计划
关于下发2025年普通高校在川招生计划更正及调整的通知
关于下发2025年普通高校在川招生计划更正及调整的通知(二)
2025年下半年中小学教师资格考试(笔试)报名公告
四川省2025年高职单招普高类录取调档线公布
关于做好我省2025年普通高校招生工作的通知
四川省2025年上半年中小学教师资格考试面试报名公告
四川省高等教育自学考试专业考试计划列表(2025年版)
微信公众号
关注招考
map